首页
关于我们
产品中心
研发创新
可持续发展
新闻资讯
招贤纳士
EN
关于我们
公司概况
企业文化
产品中心
人造石墨
天然石墨
新型材料
硅基负极材料
研发创新
创新理念
应用技术
基础研究
先进制造
可持续发展
客户服务
可持续发展
新闻资讯
新闻动态
媒体报道
新闻公告
招贤纳士
人才理念
人才招聘
关于校招
发展历程
产业布局
人造石墨
应用技术
首页
关于我们
公司概况
企业文化
产品中心
人造石墨
天然石墨
新型材料
硅基负极材料
研发创新
创新理念
应用技术
基础研究
先进制造
可持续发展
客户服务
可持续发展
新闻资讯
新闻动态
媒体报道
新闻公告
招贤纳士
人才理念
人才招聘
关于校招
选择语言
返回主菜单
EN
新闻公告
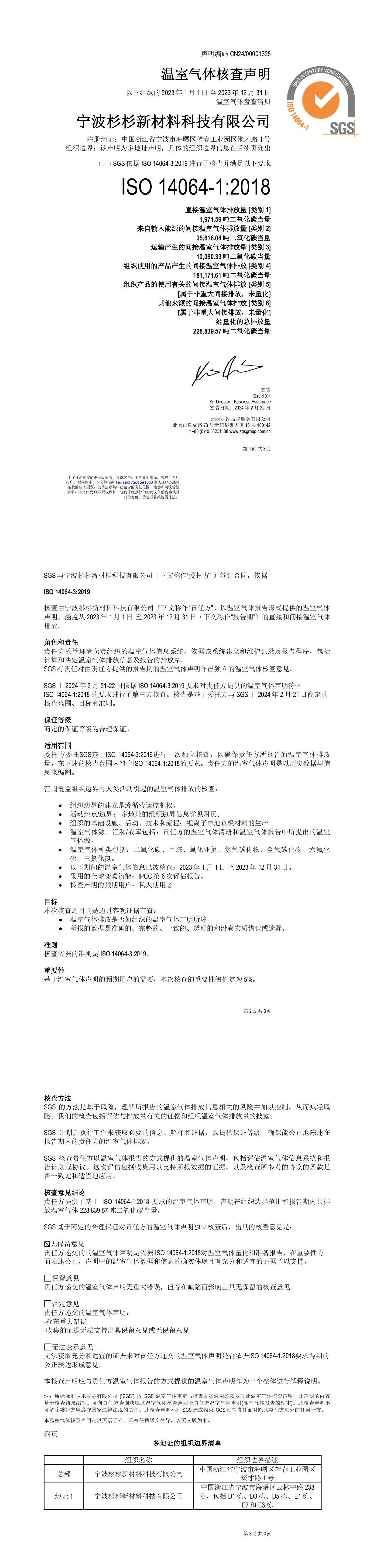
温室气体核查声明
2024-06-03
上一篇:
温室气体核查声明
下一篇:
产品碳足迹核查意见书
分享至